gs-500.de  

Zurück   gs-500.de > GS500(E/F) > Elektrik, Elektronik und Beleuchtung

Hinweise

Antwort
 
Themen-Optionen
Alt 21.04.2015, 18:46:09   #1
kossie
Neuer Benutzer
 
Registriert seit: 26.03.2015
Beiträge: 13
Baujahr: 1993
Kilometer: 45.000
Standard Meine Interpretation einer Ganganzeige

Habe mir die Tage auch mal die Arbeit gemacht und nen bisschen was zusammengetüftelt.

https://youtu.be/v5c8PHoMVzA

Habe mir 12V LEDs besorgt und die mittels Dioden so gelötet, dass sie beim 1. bis 5. Gang nacheinander angehen, bei 6. jedoch nur eine, damit im dunkeln nicht so blendet. Im Leerlauf wollte ich, dass alle aufleuchten, sozusagen als Funktionstest.
Bitte keinen Spott über dir Ausführung der Lötarbeiten. Mache so was einmal in 10 Jahren
Miniaturansicht angehängter Grafiken
Klicke auf die Grafik für eine größere Ansicht

Name:	IMAG0330.jpg
Hits:	802
Größe:	79,2 KB
ID:	22415   Klicke auf die Grafik für eine größere Ansicht

Name:	IMAG0336.jpg
Hits:	817
Größe:	107,7 KB
ID:	22416   Klicke auf die Grafik für eine größere Ansicht

Name:	IMAG0332.jpg
Hits:	803
Größe:	105,0 KB
ID:	22417  
kossie ist offline   Mit Zitat antworten
Alt 21.04.2015, 18:49:04   #2
snailie
Super-Moderator
 
Benutzerbild von snailie
 
Registriert seit: 05.04.2013
Ort: Wuppertal
Alter: 43
Beiträge: 3.415
Baujahr: 2004
Kilometer: 28300
Standard

Nicht schlecht, Hut ab! Hast du einen Schaltplan, wie und wo du das verdrahtet hast?
__________________
...still out here in the wind and rain ~ I look a little older but I feel no pain...
.::battered but proud::.
~*~
Forumstreffen 2026 - Es sind noch Plätze frei!!!
snailie ist offline   Mit Zitat antworten
Alt 21.04.2015, 18:59:03   #3
kossie
Neuer Benutzer
 
Registriert seit: 26.03.2015
Beiträge: 13
Baujahr: 1993
Kilometer: 45.000
Standard

Habe mich an den Schaltplan, den Obiwan (vielen Dank dafür) hochgeladen hat, gehalten.

http://forum.gs-500.de/attachment.ph...8&d=1336808951

Habe nur zwischen 6. Gang und Leerlauf noch ne Diode gemacht, dass bei Leerlauf alle aufleuchten und zwischen 5. und 6. Gang habe ich sie weggelassen, dass im 6. nur eine aufleuchtet.

Festspannungsregler habe ich auch weggelassen, weil ich eigentlich denke, dass das auch so klappen müsste. Also einfach Plus von der Drehzahlmesserbeleuchtung abgeknappst, noch ne Sicherung zwischen und Minus vom Sensor durchschalten lassen
kossie ist offline   Mit Zitat antworten
Alt 21.04.2015, 19:02:21   #4
snailie
Super-Moderator
 
Benutzerbild von snailie
 
Registriert seit: 05.04.2013
Ort: Wuppertal
Alter: 43
Beiträge: 3.415
Baujahr: 2004
Kilometer: 28300
Standard

Aaaah! Gugge mal an, den Plan kannte ich noch gar nicht... Was es nicht alles gibt...
__________________
...still out here in the wind and rain ~ I look a little older but I feel no pain...
.::battered but proud::.
~*~
Forumstreffen 2026 - Es sind noch Plätze frei!!!
snailie ist offline   Mit Zitat antworten
Alt 21.04.2015, 20:23:59   #5
AmigaHarry
Erfahrener Benutzer
 
Benutzerbild von AmigaHarry
 
Registriert seit: 13.11.2005
Ort: Perchtoldsdorf
Alter: 64
Beiträge: 5.313
Kilometer: 1.1mio
Standard

Irgendwas zur Absicherung gegen Überspannung würde ich an deiner Stelle dennoch vorsehen (vielleicht ein Zenerdiode wenn du keinen Festspannungsregler magst) - das geht nämlich nur solange gut bis Regler oder Lima mal zu spinnen anfängt.....habe da auch schon 18V im Bordnetz erlebt. Wäre doch schade in dem Fall alles wieder auszulöten...
Ansonsten: gut gemacht!
AmigaHarry ist offline   Mit Zitat antworten
Alt 21.04.2015, 20:27:31   #6
Alexsnd
Erfahrener Benutzer
 
Registriert seit: 19.03.2015
Alter: 49
Beiträge: 360
Standard

Ich bin begeistert!
Hast du schon über eine Kleinserie nachgedacht?

Gruß
Alex

Geändert von Alexsnd (21.04.2015 um 20:44:51 Uhr)
Alexsnd ist offline   Mit Zitat antworten
Alt 21.04.2015, 20:39:47   #7
kossie
Neuer Benutzer
 
Registriert seit: 26.03.2015
Beiträge: 13
Baujahr: 1993
Kilometer: 45.000
Standard

Der Langzeittest muss ja jetzt erstmal zeigen, ob die Sache hält. Gerade die Vibrationen, die da auftreten können sollte man ja nicht unterschätzen...

@AmigaHarry: Mit der Zener Diode ist eine gute Idee. Die müsste ich doch einfach hinter die Sicherung einbauen können oder?
kossie ist offline   Mit Zitat antworten
Alt 22.04.2015, 08:47:46   #8
DonArcturus
Stammtisch München
 
Benutzerbild von DonArcturus
 
Registriert seit: 25.03.2013
Ort: Gräfelfing bei München
Beiträge: 1.557
Baujahr: 2010
Kilometer: 35000
Standard

Hammergeil!
__________________
"Ha ha!" - Admiral Nelson
DonArcturus ist offline   Mit Zitat antworten
Alt 22.04.2015, 14:43:17   #9
Thom
Gast
 
Beiträge: n/a
Standard

Hat schon mal jemand einen Fahrradtacho in den Drehzahlmesser gebaut?
  Mit Zitat antworten
Alt 22.04.2015, 19:39:31   #10
AmigaHarry
Erfahrener Benutzer
 
Benutzerbild von AmigaHarry
 
Registriert seit: 13.11.2005
Ort: Perchtoldsdorf
Alter: 64
Beiträge: 5.313
Kilometer: 1.1mio
Standard

die Z-Diode gehört davor in den + Pfad. Sieh dir hier (http://de.wikipedia.org/wiki/Z-Diode) das Schaltbild zur Anwendung-Spannungsbegrenzung an.

Im Grunde ist aber ein Festspannungregler auch nichts anderes und genauso leicht einbaubar (und warscheinlich billiger). Falls du sowas nehmen willst, musst du nur darauf achten das die Metallasche des Chips zur Befestigung als Minuspol (common kathode) ausgeführt ist. Dann kannst du ihn zur Kühlung irgendwo an ein Blech schrauben.....
AmigaHarry ist offline   Mit Zitat antworten
Alt 22.04.2015, 21:51:16   #11
kossie
Neuer Benutzer
 
Registriert seit: 26.03.2015
Beiträge: 13
Baujahr: 1993
Kilometer: 45.000
Standard

Die Sache ist halt das mit dem Platz im Drehzahlmesser. Wird dann irgendwann ein wenig eng. Aber ich werde mich auf jeden Fall mal damit beschäftigen. Danke erstmal
kossie ist offline   Mit Zitat antworten
Alt 23.04.2015, 09:25:18   #12
tanja86
Neuer Benutzer
 
Benutzerbild von tanja86
 
Registriert seit: 22.02.2015
Alter: 39
Beiträge: 7
Baujahr: 2001
Kilometer: 24000
Standard

Das sieht toll aus =)
Das wird dann wohl mein nächstes Projekt =D
tanja86 ist offline   Mit Zitat antworten
Alt 23.04.2015, 19:55:22   #13
AmigaHarry
Erfahrener Benutzer
 
Benutzerbild von AmigaHarry
 
Registriert seit: 13.11.2005
Ort: Perchtoldsdorf
Alter: 64
Beiträge: 5.313
Kilometer: 1.1mio
Standard

Zitat:
Zitat von kossie Beitrag anzeigen
Die Sache ist halt das mit dem Platz im Drehzahlmesser. Wird dann irgendwann ein wenig eng. Aber ich werde mich auf jeden Fall mal damit beschäftigen. Danke erstmal

Platz hast du genug am seitlichen Rahmenblech des DZM (siehe 3. Bild in deinem 1. Beitrag). Da könntest du den Festspannungsregler direkt draufschrauben - ein Loch ist ja schon da und er würde gut gekühlt......
AmigaHarry ist offline   Mit Zitat antworten
Alt 24.04.2015, 02:12:22   #14
pelle136
Erfahrener Benutzer
 
Benutzerbild von pelle136
 
Registriert seit: 25.06.2014
Ort: Altena im Sauerland
Beiträge: 192
Baujahr: 1993
Kilometer: 36000
Standard

Hallo, ja diese Bastelei würde mir auch gefallen, ich befürchte nur, ich bin dazu zu blöd, leider,,,
pelle136 ist offline   Mit Zitat antworten
Alt 26.05.2015, 20:25:09   #15
towe
Stammtisch Sachsen
 
Registriert seit: 27.04.2015
Ort: Penig
Alter: 29
Beiträge: 142
Baujahr: 1997
Kilometer: 13200
Standard

Schaut gut aus.

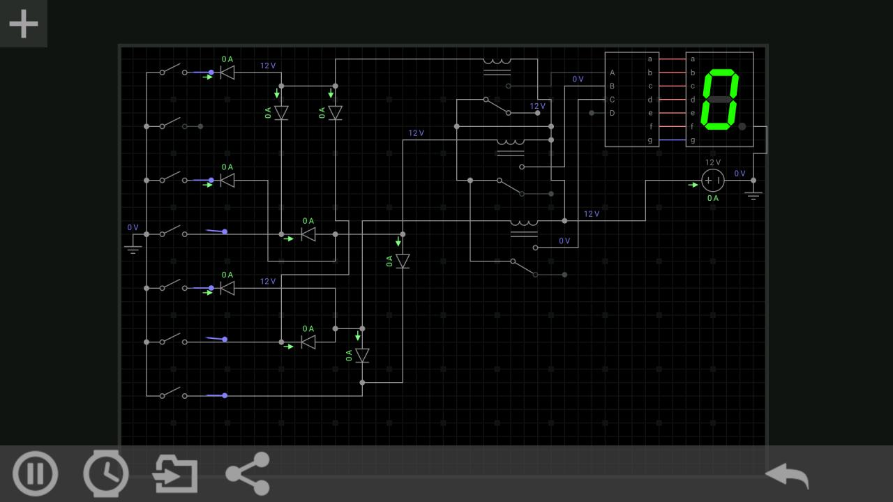
Ich werd mich wohl die Tage auch mal ran machen, allerdings mit 7-Segment-Display und Decoder. Auf ner Platine ist das ja kein großes Thema, fehlt nur der Gangsensor .

Hat jemand eine einfachere Variante als meine im Anhang? Hab mir das mal kurz zusammengebastelt, links die Schalter wären 1, N, 2, 3, 4, 5, 6, jeweils auf Masse wie beim Original.

Youtube
Miniaturansicht angehängter Grafiken
Klicke auf die Grafik für eine größere Ansicht

Name:	Screenshot_2015-05-26-21-16-28.jpg
Hits:	647
Größe:	78,5 KB
ID:	22726  

Geändert von towe (26.05.2015 um 21:44:14 Uhr)
towe ist offline   Mit Zitat antworten
Antwort

Lesezeichen


Forumregeln
Es ist dir nicht erlaubt, neue Themen zu verfassen.
Es ist dir nicht erlaubt, auf Beiträge zu antworten.
Es ist dir nicht erlaubt, Anhänge hochzuladen.
Es ist dir nicht erlaubt, deine Beiträge zu bearbeiten.

BB-Code ist an.
Smileys sind an.
[IMG] Code ist aus.
HTML-Code ist aus.

Gehe zu

Ähnliche Themen
Thema Autor Forum Antworten Letzter Beitrag
meine GS verliert Öl an einer bestimmten Stelle joogl Fehlerdiagnose 7 19.05.2009 12:16:08
Meine Interpretation einer GS 500E SanDmaN21 Umbaustories 23 06.05.2009 09:23:07
Hat jemand Interesse an einer Ganganzeige bzw. Benzinuhr? Verkleidungen, Anbauteile und Zubehör 13 29.11.2003 10:04:04


Alle Zeitangaben in WEZ +1. Es ist jetzt 06:15:19 Uhr.


Powered by vBulletin® Version 3.8.9 (Deutsch)
Copyright ©2000 - 2026, vBulletin Solutions, Inc.