gs-500.de  

Zurück   gs-500.de > GS500(E/F) > Fehlerdiagnose

Hinweise

Antwort
 
Themen-Optionen
Alt 11.02.2020, 11:30:46   #1
Flo221
Neuer Benutzer
 
Registriert seit: 29.12.2019
Beiträge: 11
Standard GS500e startet nicht

Hallo zusammen,
ich bin Florian und habe seit Dezember ein Problem mit meiner Suzuki und hoffe, dass erfahrene Schrauber mir helfen können.

Zu mir: Ich komme aus Dessau und habe die Suzuki seit Mitte letzten Jahres. Daher habe ich noch nicht so Erfahrung mit ihr sammeln können.

Zum Bike:
Gs500e
offen/ohne Drossel
ca. 38.000 km

Zum Problem:
Geäußert hat sich das ganze, indem ich sie abends abstellte und am nächsten Morgen losfahren wollte und sich nichts tat, beim Betätigen des Startknopfes (wie beim betätigten Notaus z.B.).
Alle Lichteinheiten funktionieren dennoch einwandfrei.
Folglich begab ich mich auf Fehlersuche und konnte folgendes als Fehlerquellen auschließen:
- Batterie (ist funktionsfähig und geladen)
- Kabelbruch (Kabelbaum habe ich als Maßnahme getauscht)
- korrodierte Stecker (überprüft und mit Kontaktspray behandelt)
- Schalter (4 verschiede ausprobiert, wobei einer 100%ig funktionierte)
- Anlasserrelais (durch Überbrückung und Messung auf Funktion getestet)
- Anlasser (an Masse gehalten und funktionierte)

Das Problem muss also im Bereich zwischen Batterie - Start Schalter Bzw. StartSchalter - Anlasserrelais sich befinden.

Habe das ganze auch mit einem Bekannten durchgeführt, der sich etwas besser auskennt, doch bei der Elektrik auch ihm die Kenntnisse fehlen.

Vielleicht kann jemand von euch mir dabei helfen und meiner Verzweiflung ein Ende bereiten.

Mit freundlichen Grüßen Florian
Flo221 ist offline   Mit Zitat antworten
Alt 11.02.2020, 12:05:50   #2
Jim Knopf
Erfahrener Benutzer
 
Benutzerbild von Jim Knopf
 
Registriert seit: 06.12.2010
Ort: 74635 Kupferzell
Alter: 58
Beiträge: 7.398
Baujahr: 1989
Kilometer: 33333
Standard

Hörst Du ein Rattern beim Starten?
__________________
Duracell ist Scheiße
Jim Knopf ist gerade online   Mit Zitat antworten
Alt 11.02.2020, 12:58:43   #3
der schreiner
Stammtisch Rhein - Ruhr
 
Benutzerbild von der schreiner
 
Registriert seit: 07.07.2014
Ort: Wuppertal
Alter: 57
Beiträge: 613
Baujahr: 92
Kilometer: 25tkm
Standard

Hast du beim Startversuch mal die Batterie überbrückt?
Oftmals reicht die Spannung der Batterie für das Starten nicht mehr aus, aber für Licht und andere Funktionen ist es noch ausreichend.
das meint auch Jim Knopf mit dem rattern. Das wäre dann das "unterforderte" Anlasserrelais.
__________________
Gruß, vom schreiner !

Du hast im Leben 3 Möglichkeiten:
Nachgeben, Aufgeben oder alles geben
der schreiner ist offline   Mit Zitat antworten
Alt 11.02.2020, 14:52:40   #4
Flo221
Neuer Benutzer
 
Registriert seit: 29.12.2019
Beiträge: 11
Standard

Sie startet ja gar nicht.
Ansonsten hat beim überbrücken der Anlasser wie normal angedreht.
Flo221 ist offline   Mit Zitat antworten
Alt 11.02.2020, 14:54:50   #5
Flo221
Neuer Benutzer
 
Registriert seit: 29.12.2019
Beiträge: 11
Standard

Es wird anscheinend kein Strom zum StartSchalter bzw. zum Relais geleitet, dass es so zu sagen den Schalter umlegt und Strom zum Anlasser lässt.
Flo221 ist offline   Mit Zitat antworten
Alt 11.02.2020, 16:23:35   #6
Kay73
Erfahrener Benutzer
 
Registriert seit: 18.10.2014
Ort: 18184 Roggentin (bei HRO)
Alter: 53
Beiträge: 1.564
Baujahr: 1993
Kilometer: 100Mm+
Standard

Gang drin und Seitenständer unten?
Oder Gang drin und Seitenständerschalter ist defekt?

Welches Baujahr ist die gute, hat sie einen Kupplungsschalter?

Teste mal mit Gang raus (dann ist ihm der Seitenständer egal) und- falls du nicht sagen kannst, ob am Kupplungshebel ein Schalter sitzt, zusätzlch mit gezogener Kupplung.


P.S.
Aber eigentlich wissen wir ja schon, es ist der Schalter. Hast doch 4 ausprobiert, wovon einer FUNKTIONIERTE....
Wir wissen nur nicht, warum du dann wieder Schater inegbaut hast, die nicht funktionieren.

Geändert von Kay73 (11.02.2020 um 16:38:20 Uhr)
Kay73 ist offline   Mit Zitat antworten
Alt 11.02.2020, 16:33:30   #7
Flo221
Neuer Benutzer
 
Registriert seit: 29.12.2019
Beiträge: 11
Standard

Nein, sie steht die ganze Zeit im Neutralen.
Sie ist von 95 und hat meines Wissens keinen Kupplungsschalter.
Flo221 ist offline   Mit Zitat antworten
Alt 11.02.2020, 17:51:09   #8
caddy
Erfahrener Benutzer
 
Registriert seit: 15.02.2016
Ort: Berlin
Alter: 61
Beiträge: 376
Baujahr: 2002
Standard

Wenn das Startrelais mit brücken funzt dann würde ich als nächtes die Steuerleitung mit + belegen. Sind 2 Kabel, eins auf Masse und eins kommt vom Startknopf. Wenn er dann dreht dann weiter am Starterknopf messen.
Müsste gelbes Kabel mit grünem Streifen sein.
__________________
Ist mir Scheißegal wer dein Vater ist, solange ich Angel geht mir hier keiner übers Wasser!

Geändert von caddy (11.02.2020 um 18:04:48 Uhr)
caddy ist offline   Mit Zitat antworten
Alt 11.02.2020, 17:51:14   #9
Jim Knopf
Erfahrener Benutzer
 
Benutzerbild von Jim Knopf
 
Registriert seit: 06.12.2010
Ort: 74635 Kupferzell
Alter: 58
Beiträge: 7.398
Baujahr: 1989
Kilometer: 33333
Standard

Schon mal das schwarze Gehäuse rechts aufgemacht und gereinigt?
__________________
Duracell ist Scheiße
Jim Knopf ist gerade online   Mit Zitat antworten
Alt 11.02.2020, 22:43:18   #10
Kay73
Erfahrener Benutzer
 
Registriert seit: 18.10.2014
Ort: 18184 Roggentin (bei HRO)
Alter: 53
Beiträge: 1.564
Baujahr: 1993
Kilometer: 100Mm+
Standard

???
Ich dachte, er hatte mehrere Schalter (sprich Gehäuse rechts) ausprobiert, von denen einer funktionierte, also zumindest habwegs sauber indrinnen gewesen sein muss.
oder verstehe ich den TE da schon wieder falsch?
Kay73 ist offline   Mit Zitat antworten
Alt 12.02.2020, 06:58:38   #11
Thom
Gast
 
Beiträge: n/a
Standard

Jetzt mal Fehlersuche der Reihe nach. Vorausgesetzt ist eine volle Batterie!
Der Anlasserstromkreis besteht aus zwei Stromkreisen. Der erste ist der Hauptstromkreis. Dickes rotes Kabel von Batterie zur Schraubklemme vom Anlasserrelais und von der anderen Schraubklemme zum Anlasser.
Werden die beiden Schrauben am Anlasserrelais überbrückt (stabilen Schraubenschlüssel oder Zange, nur kurz, wird heiß!) muss der Anlasser drehen. Tut er das nicht, Batterie defekt oder Anlasser defekt/fest.
Dann hast du der Steuerstromkreis, der das Anlasserrelais ansteuert. Am Anlasserrelais ist ein grüner Stecker. Dort kommen drei kabel an. Das gelb/grüne Kabel müsste das vom Anlasserschalter sein. Hier mal Plus von der Batterie drauf geben. Nun müsste das Anlasserrelais anziehen und der Anlasser drehen. Wenn nicht, Anlasserrelais kaputt oder die Steckkontakte korridiert.
Jetzt wirds kniffelig. Rechte Armatur öffnen und die Kontakte von Anlasserschalter überbrücken. Zieht das Anlasserrelais an, Anlasserschalter defekt. Wenn nicht, Kabelunterbrechung, dann gibt es noch den Seitenständerschalter, der über ein Relais den Stromkreis freigibt und evtl. ein Kupplungsschalter. Da müsste dann aber mal jemand mit Stromlaufplan drüber gucken.

Zitat:
Zum Problem:
Geäußert hat sich das ganze, indem ich sie abends abstellte und am nächsten Morgen losfahren wollte und sich nichts tat, beim Betätigen des Startknopfes (wie beim betätigten Notaus z.B.).
Alle Lichteinheiten funktionieren dennoch einwandfrei.
Folglich begab ich mich auf Fehlersuche und konnte folgendes als Fehlerquellen auschließen:
- Batterie (ist funktionsfähig und geladen)
- Kabelbruch (Kabelbaum habe ich als Maßnahme getauscht) Welchen Kabelbaum? Vom kompletten Motorrad?
- korrodierte Stecker (überprüft und mit Kontaktspray behandelt) Welche alle? Auch am Anlasserrelais?
- Schalter (4 verschiede ausprobiert, wobei einer 100%ig funktionierte) Welche Schalter? Welcher ist jetzt verbaut?
- Anlasserrelais (durch Überbrückung und Messung auf Funktion getestet) Was passiert dann? Dreht der Anlasser und Motrrad startet?
- Anlasser (an Masse gehalten und funktionierte) Der Anlasser bekommt Plus! Masse bekommt er über das Gehäuse.
  Mit Zitat antworten
Alt 12.02.2020, 10:21:32   #12
Flo221
Neuer Benutzer
 
Registriert seit: 29.12.2019
Beiträge: 11
Standard

@Thom
Die Schrauben vom Relais wurden überbrückt und er Klickte und sogleich ging der Anlasser an und drehte. Das haben wir getestet.

Das mit dem Gelbgrünenkabel haben wir auch schon probiert und da funktionierte das Relais.

Die Startarmatur habe ich durch die 4 verschiedenen Schalter ausprobiert.

Zum Kabelbaum:
Ja, komplett, also was den Hauptbaum angeht, die kleinen Reststecker, z.B. zum Rücklicht sind wir vorher. Da das Problem aber beim alten wie beim neuen vorhanden ist, sind wir etwas überfragt.

Zu den Kontakten:
Ja, alle.

Zum Schalter: Ich wechsel zwischen denen ab und zu rum, dennoch habe ich zurzeit den dran, der 100% funktionierte, da er bei ner anderen Gs500e dran hing und die keine Probleme machte.

Zum Relais:
Ja, beim überbrücken verhielt sie sich wie beim normalen starten.
Flo221 ist offline   Mit Zitat antworten
Alt 12.02.2020, 10:22:45   #13
Flo221
Neuer Benutzer
 
Registriert seit: 29.12.2019
Beiträge: 11
Standard

@Jim Knopf
@Kay73
Ich habe mehrere Schalter, das ist richtig, deswegen würde ich den auschliessen.
Flo221 ist offline   Mit Zitat antworten
Alt 12.02.2020, 10:25:15   #14
Flo221
Neuer Benutzer
 
Registriert seit: 29.12.2019
Beiträge: 11
Standard

@Tohm
Das mit dem Seitenständerschalter ist für mich nicht von Verständnis, doch probiere ich es einfach mal, indem ich einen anderen dranstecke.
Kupplungsschalter dürfte es nicht geben. Der wäre direkt am Schalthebel?

Danke schonmal für die ganze Hilfe von euch ����
Flo221 ist offline   Mit Zitat antworten
Alt 12.02.2020, 10:45:43   #15
Kay73
Erfahrener Benutzer
 
Registriert seit: 18.10.2014
Ort: 18184 Roggentin (bei HRO)
Alter: 53
Beiträge: 1.564
Baujahr: 1993
Kilometer: 100Mm+
Standard

Nein, der Kupplungsschalter sitzt an der linken Lenkerarmatur,
am Kupplungsgriff, wenn es einen gibt.
So wie der (obere) Bremslichtschalter am Lenker am Bremsgriff sitzt.


Und mal zum verständnis:
Die GS hat jede Menge Schalter, daher weiß niemand, was Du meinst.
Zumal sich mittlerweile auch "Schalter" für eigentliche Druckknöpfe
(richtig: "Taster") eingebürgert hat.
Ist es vielleicht die rechte Schalterarmatur bzw rechte Lenkerarmatur?
Kay73 ist offline   Mit Zitat antworten
Alt 12.02.2020, 11:00:48   #16
Jim Knopf
Erfahrener Benutzer
 
Benutzerbild von Jim Knopf
 
Registriert seit: 06.12.2010
Ort: 74635 Kupferzell
Alter: 58
Beiträge: 7.398
Baujahr: 1989
Kilometer: 33333
Standard

Servus,
Mach doch mal Bilder von den von dir gemeinten Schaltern!
__________________
Duracell ist Scheiße
Jim Knopf ist gerade online   Mit Zitat antworten
Alt 12.02.2020, 11:31:35   #17
Thom
Gast
 
Beiträge: n/a
Standard

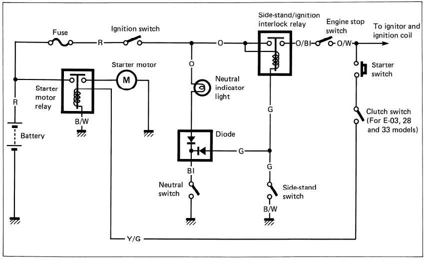
Wie im Schaltplan zu sehen, zieht das Seitenständerrelais bei Zündung Ein an und gibt Spannung an den Engine-Stop-Switch und von dort auf den Starterknopf. Also messen, ob am Engine-Stop Spannung ankommt, durchschaltet und am Starterknopf Spannung ankommt. Dann, ob die Spannung weitergeschaltet wird. Ist das alles ok, muss dann irgendwo eine Kabelunterbrechung zum Anlasserrelais sein.
https://www.manualslib.com/manual/79...age=436#manual
  Mit Zitat antworten
Alt 12.02.2020, 20:04:32   #18
Flo221
Neuer Benutzer
 
Registriert seit: 29.12.2019
Beiträge: 11
Standard

@Kay74
Nein, also einen Kupplungssensor Bzw. Schalter gibt es nicht.

Ich rede von Knöpfchen an der rechten Armatur, wo „Start“ steht, um das Motorrad zu starten.
Flo221 ist offline   Mit Zitat antworten
Alt 12.02.2020, 20:06:43   #19
Flo221
Neuer Benutzer
 
Registriert seit: 29.12.2019
Beiträge: 11
Standard

@Thom
Ich glaube zwar kaum, dass der Schalter das Problem verursachen dürfte, werde zur Sicherheit das aber mal überprüfen.

Danke erstmal für die Tipps.

Könnte eventuell das Zündschloss noch eine Rolle spielen ?
Flo221 ist offline   Mit Zitat antworten
Alt 12.02.2020, 20:43:40   #20
AmigaHarry
Erfahrener Benutzer
 
Benutzerbild von AmigaHarry
 
Registriert seit: 13.11.2005
Ort: Perchtoldsdorf
Alter: 64
Beiträge: 5.318
Kilometer: 1.1mio
Standard

Nein! Wenn das Zündschloss nicht geht, gibts nirgends Strom. Der Starterknopf ist schon ein sehr guter Tipp! Überbrücke ihn einmal - dann siehst du ja was los ist.
AmigaHarry ist offline   Mit Zitat antworten
Alt 13.02.2020, 06:45:28   #21
Thom
Gast
 
Beiträge: n/a
Standard

Zitat:
Zitat von Flo221 Beitrag anzeigen
Könnte eventuell das Zündschloss noch eine Rolle spielen ?
Zitat:
Zitat von AmigaHarry Beitrag anzeigen
Nein! Wenn das Zündschloss nicht geht, gibts nirgends Strom. Der Starterknopf ist schon ein sehr guter Tipp! Überbrücke ihn einmal - dann siehst du ja was los ist.
Prüfe doch erstmal die dir aufgetragenen Sachen! Und wie Harry schon schrieb, kann es nicht am Zündschloß liegen. Sonst ware es in der Liste mit aufgezählt worden.
  Mit Zitat antworten
Alt 13.02.2020, 10:15:14   #22
seife
Erfahrener Benutzer
 
Registriert seit: 28.06.2014
Ort: 02625
Alter: 55
Beiträge: 826
Baujahr: 1994
Kilometer: 46664
Standard

Beteiligt am ganzen sind (etwa in dieser Reihenfolge):
* Seitenständerrelais
* Killschalter
* Starterknopf
* Anlasserrelais

Das Seitenständerrelais schaltet durch, wenn:
* Zündung an (Orangenes Kabel hat Strom)
* Leerlauf drin oder Seitenständerschalter geschlossen (Seitenständer oben).
* Die Diode ist nicht kaputt(!!).


Seitenständerrelais Prüfen:
* am orangenen Kabel müssen 12V anliegen
* am grünen Kabel muß fast Massepotential anliegen, wenn der Leerlauf drin ist (und die Leerlaufkontrolle leuchtet) oder der Seitenständer oben ist. Ansonsten ist entweder die Diode kaputt oder irgendwo was unterbrochen.
* dann schaltet das Relais durch und an dritten Kabel (Orange/Blau?) muß auch 12V anliegen. Wenn dem nicht so ist, ist da was faul.
Der Seitenständerschalter schließt, wenn der Ständer oben ist.

Das orange-blaue Kabel geht dann zum Killschalter und kommt von dort wieder als orange-weißes Kabel zurück. Orange-weiß muß 12V haben, sonst ist der Killschalter aus oder kaputt. Kann man z.B. an den Zündspulen messen.
Das orange-weiße wird über den Starterknopf zum gelb-grünen Kabel.
Das gelb-grüne geht dann über den Kupplungsschalter zum Starterrelais.
Wenn es keinen Kupplungsschalter gibt (war nur in manchen Ländern im 95er Modell), dann gibt es da trotzdem eine Verbindung irgendwo gelb-grün -> gelb-grün, die den Kupplungsschalter ersetzt. Könnte z.B. in der Lampe sein. Dort würde ich noch prüfen, ob die drauf ist.

Ansonsten nur der Reihe nach systematisch überall die Spannung messen, dann findest du schnell woran es liegt.
Einfach kopflos irgendwelche Teile austauschen wird eher nicht zum Erfolg führen.

Das alles habe ich übrigens vom Büro aus durch 5 Minuten auf den Schaltplan gucken (der jetzt wirklich nicht so schwer im Netz zu finden ist...) festgestellt, ich mußte noch nicht mal an die Maschine ran...

Edit: im Werkstatthandbuch gibts extra ein Kapitel dazu, mit einem schönen auszug aus dem Schaltplan...
Miniaturansicht angehängter Grafiken
Klicke auf die Grafik für eine größere Ansicht

Name:	gs500_starter.PNG
Hits:	2337
Größe:	53,4 KB
ID:	29121  

Geändert von seife (13.02.2020 um 10:41:46 Uhr) Grund: seitenständerschalter mit rein
seife ist offline   Mit Zitat antworten
Alt 13.02.2020, 13:27:09   #23
Flo221
Neuer Benutzer
 
Registriert seit: 29.12.2019
Beiträge: 11
Standard

Vielen Dank für die Tipps.
Ich werde mich morgen daran setzen und eure Tipps mal umsetzen.
Ich halte euch auf dem Laufenden.
Flo221 ist offline   Mit Zitat antworten
Alt 15.02.2020, 20:52:44   #24
Flo221
Neuer Benutzer
 
Registriert seit: 29.12.2019
Beiträge: 11
Standard

Ich bedanke mich für all die Hilfe von euch.
Das Problem hat sich gelöst und wie immer ist es das einfachste gewesen.

Es war der „Kupplungssensor“. XD
Ich hatte einen anderen Kabelbaum als den vorherigen und musste die Stelle, wo dieser Kupplungsschalter (zwischen gelb-Grünen und gelb-grünen Kabel) gesessen hätte, einfach nur mit einander verbinden.

Nun hab ich aber mal das ganze Motorrad ganz gut kennengelernt.

Vielen lieben Dank nochmals an alle und spreche ein dickes Lob aus, dass sich so viele finden, die helfen.

Macht euch eine gute Zeit und allzeit gute Fahrt.
Flo221 ist offline   Mit Zitat antworten
Alt 16.02.2020, 12:00:00   #25
Kay73
Erfahrener Benutzer
 
Registriert seit: 18.10.2014
Ort: 18184 Roggentin (bei HRO)
Alter: 53
Beiträge: 1.564
Baujahr: 1993
Kilometer: 100Mm+
Standard

Ich drück die Daumen, daß der ursprüngliche Fehler im Kabelbaum lag.
Kay73 ist offline   Mit Zitat antworten
Alt 17.02.2020, 07:23:31   #26
Thom
Gast
 
Beiträge: n/a
Standard

Ist das nicht schön, wie einfach das ist, wenn man bei der Fehlersuche strukturiert vorgeht?
  Mit Zitat antworten
Antwort

Lesezeichen

Stichworte
elektronik, startprobleme


Forumregeln
Es ist dir nicht erlaubt, neue Themen zu verfassen.
Es ist dir nicht erlaubt, auf Beiträge zu antworten.
Es ist dir nicht erlaubt, Anhänge hochzuladen.
Es ist dir nicht erlaubt, deine Beiträge zu bearbeiten.

BB-Code ist an.
Smileys sind an.
[IMG] Code ist aus.
HTML-Code ist aus.

Gehe zu

Ähnliche Themen
Thema Autor Forum Antworten Letzter Beitrag
Startet nicht... sr500 Technik 11 22.05.2013 07:47:14
Motorrad startet nicht -> Batterie ist nicht die Fehlerquelle Dan Tango Fehlerdiagnose 1 02.07.2012 09:22:46
Gs startet im leerlauf nicht und kann gänge nicht wechseln Thawingedcow Motor, Getriebe, Kettensatz 3 10.07.2011 17:21:02
GS startet nicht cloudburst Fehlerdiagnose 53 21.03.2010 12:04:00
gs startet nicht Elektrik, Elektronik und Beleuchtung 9 17.04.2007 14:28:06


Alle Zeitangaben in WEZ +1. Es ist jetzt 09:15:12 Uhr.


Powered by vBulletin® Version 3.8.9 (Deutsch)
Copyright ©2000 - 2026, vBulletin Solutions, Inc.